Momentum trading¶
This notebook implements a simple momentum strategy on the S&P 500 using Plugboardâs event-driven components:
- Data source: streams S&P 500 prices from Yahoo! Finance;
- Indicators: three pairs of exponential moving averages (fast/medium/slow);
- Signals: compare EMAs to create buy/sell signals;
- Events: combine three signals into a TradeEvent (weak/strong buy/sell);
- Sink: write trades to a CSV file for inspection.
You can run the process, then visualize trades on a price chart.
# Install plugboard and dependencies for Google Colab
!pip install -q plugboard yfinance plotly
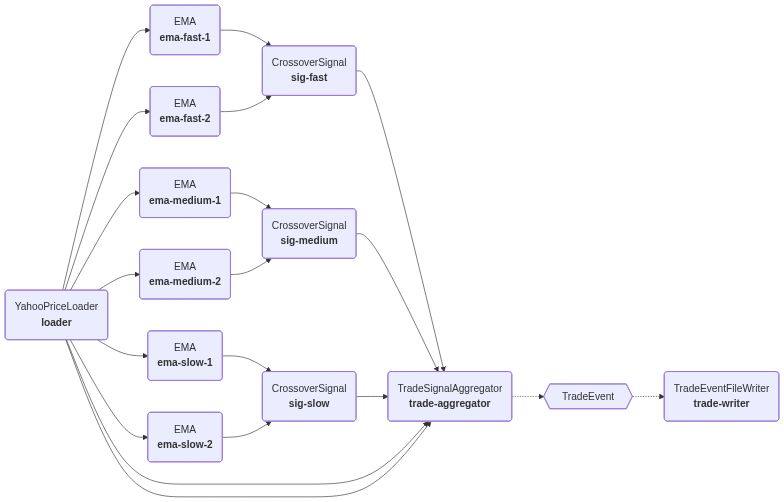
Here's a diagram to illustrate the whole process:
Imports and helpers¶
We import Plugboardâs core building blocks and define a small helper to create connectors:
- Components expose named inputs/outputs and can emit/receive events.
- Connectors move values between component fields.
- Event connectors route declared events between publishers and subscribers automatically.
import pandas as pd
import datetime as dt
import typing as _t
from plugboard.connector import AsyncioConnector, ConnectorBuilder
from plugboard.events import EventConnectorBuilder
from plugboard.process import LocalProcess
from plugboard.schemas import ConnectorSpec
import pandas as pd
import plotly.graph_objects as go
import yfinance as yf
from pydantic import BaseModel
from plugboard.events import Event
from plugboard.component import Component, IOController as IO
from plugboard.schemas import ComponentArgsDict
# Helper to create field connectors
connect = lambda src, tgt: AsyncioConnector(spec=ConnectorSpec(source=src, target=tgt))
Components: data and indicators¶
- YahooPriceLoader streams price and timestamp row-by-row from Yahoo Finance for ^GSPC.
- EMA consumes
priceand emits an exponentially weighted moving average asema.
Components declare their I/O via IOController, giving Plugboard enough metadata to wire processes.
def _ensure_dt(val: _t.Any) -> dt.datetime:
if isinstance(val, dt.datetime):
return val
if isinstance(val, dt.date):
return dt.datetime.combine(val, dt.time())
return pd.to_datetime(val).to_pydatetime()
class YahooPriceLoader(Component):
"""Loads historical prices for a symbol from Yahoo Finance and streams them row by row.
Outputs per step:
price: float - adjusted close price (or close if adj not present)
timestamp: datetime
"""
io = IO(outputs=["price", "timestamp"]) # stream out prices
def __init__(
self,
symbol: str = "^GSPC",
period: str | None = None,
start: str | dt.date | None = None,
end: str | dt.date | None = None,
interval: str = "1d",
limit: int | None = None,
**kwargs: _t.Unpack[ComponentArgsDict],
) -> None:
super().__init__(**kwargs)
self.symbol = symbol
self.period = period
self.start = start
self.end = end
self.interval = interval
self.limit = limit
self._data: pd.DataFrame | None = None
self._iter = 0
async def _ensure_data(self) -> None:
if self._data is not None:
return
if yf is None: # pragma: no cover - runtime safeguard
raise RuntimeError("yfinance not installed. Please 'pip install yfinance'.")
df = yf.download(
self.symbol,
period=self.period,
start=self.start,
end=self.end,
interval=self.interval,
progress=False,
)
if df.empty:
raise RuntimeError(f"No data returned for symbol {self.symbol}")
# Prefer Adj Close if exists
if "Adj Close" in df.columns:
df.rename(columns={"Adj Close": "AdjClose"}, inplace=True)
price_col = "AdjClose"
elif "Close" in df.columns:
price_col = "Close"
else:
price_col = df.columns[0]
df = df[[price_col]].rename(columns={price_col: "price"})
df.index.name = "timestamp"
df.reset_index(inplace=True)
if self.limit is not None:
df = df.head(self.limit)
# Remove column multi-index if present
self._data = df.droplevel(1, axis="columns")
@property
def df(self) -> pd.DataFrame:
"""The full DataFrame of loaded price data."""
if self._data is None:
raise RuntimeError("Data not yet loaded. Call step() first.")
return self._data
async def step(self) -> None: # noqa: D401
await self._ensure_data()
if self._iter >= len(self._data):
await self.io.close()
return
row = self._data.iloc[self._iter]
self.price = float(row["price"])
ts = row["timestamp"]
self.timestamp = _ensure_dt(ts)
self._iter += 1
class EMA(Component):
"""Computes an exponential moving average of an input price stream.
Inputs:
price: float
Outputs:
ema: float
"""
io = IO(inputs=["price"], outputs=["ema"])
def __init__(
self,
alpha: float | None = None,
span: int | None = None,
**kwargs: _t.Unpack[ComponentArgsDict],
) -> None:
super().__init__(**kwargs)
if alpha is None and span is None:
raise ValueError("Provide either alpha or span")
if alpha is not None and not (0 < alpha <= 1):
raise ValueError("alpha must be (0,1]")
self.alpha = alpha if alpha is not None else 2 / (span + 1)
self._ema: float | None = None
async def step(self) -> None:
price = float(self.price)
if self._ema is None:
self._ema = price
else:
self._ema = self.alpha * price + (1 - self.alpha) * self._ema
self.ema = self._ema
Components: signals and events¶
- CrossoverSignal reads two EMAs (
fast,slow) and emits a directionalsignal. - TradeSignalAggregator takes three signals plus the current
priceandtimestamp, and emits aTradeEventwith direction/size/strength. - TradeEventFileWriter subscribes to
TradeEventand appends a CSV row per event.
class CrossoverSignal(Component):
"""Generates buy/sell/hold signal from two moving averages.
Inputs:
fast: float
slow: float
Outputs:
signal: int (1=buy, -1=sell)
"""
io = IO(inputs=["fast", "slow"], outputs=["signal"])
def __init__(self, **kwargs: _t.Unpack[ComponentArgsDict]) -> None:
super().__init__(**kwargs)
async def step(self) -> None:
fast = float(self.fast)
slow = float(self.slow)
self.signal = 1 if fast >= slow else -1
class TradeData(BaseModel):
"""Data for a trade decision.
side: "buy" or "sell"
size: number of units
price: execution price
timestamp: event time
strength: "strong" | "weak"
count_buy: number of buy signals
count_sell: number of sell signals
"""
side: _t.Literal["buy", "sell"]
size: int
price: float
timestamp: dt.datetime
strength: _t.Literal["strong", "weak"]
count_buy: int
count_sell: int
class TradeEvent(Event):
"""Event emitted when strategy decides to trade."""
type: _t.ClassVar[str] = "trade_event"
data: TradeData
class TradeSignalAggregator(Component):
"""Aggregates three crossover signals into trade events.
Inputs:
s1, s2, s3 (int signals: 1 buy, -1 sell, 0 hold)
price (float)
timestamp (datetime)
Output events:
TradeEvent
Logic:
strong buy = 3 buys -> size 2
weak buy = 2 buys 1 sell -> size 1
strong sell = 3 sells -> size 2
weak sell = 2 sells 1 buy -> size 1
"""
io = IO(
inputs=["s1", "s2", "s3", "price", "timestamp"],
output_events=[TradeEvent],
)
def __init__(self, **kwargs: _t.Unpack[ComponentArgsDict]) -> None:
super().__init__(**kwargs)
self._previous_signal: int | None = None
async def step(self) -> None:
signals = [int(self.s1), int(self.s2), int(self.s3)]
count_buy = sum(1 for s in signals if s == 1)
count_sell = sum(1 for s in signals if s == -1)
net_signal = count_buy - count_sell
if net_signal >= 2:
decision, strength, size = "buy", "strong", 2
elif net_signal == 1:
decision, strength, size = "buy", "weak", 1
elif net_signal <= -2:
decision, strength, size = "sell", "strong", 2
elif net_signal == -1:
decision, strength, size = "sell", "weak", 1
if net_signal != self._previous_signal:
self._logger.info(
f"Emitting trade decision", decision=decision, size=size, strength=strength
)
trade = TradeEvent(
source=self.name,
data=TradeData(
side=decision,
size=size,
price=float(self.price),
timestamp=_ensure_dt(self.timestamp),
strength=strength,
count_buy=count_buy,
count_sell=count_sell,
),
)
self.io.queue_event(trade)
self._previous_signal = net_signal
class TradeEventFileWriter(Component):
"""Consumes trade events and writes them to a CSV file (append mode)."""
io = IO(input_events=[TradeEvent])
def __init__(self, path: str = "trades.csv", **kwargs: _t.Unpack[ComponentArgsDict]) -> None:
super().__init__(**kwargs)
self.path = path
# Write header
with open(self.path, "w", encoding="utf-8") as f:
f.write("timestamp,side,size,price,strength,count_buy,count_sell,source\n")
@TradeEvent.handler
async def handle_trade(self, event: TradeEvent) -> None: # noqa: D401
d = event.data
with open(self.path, "a", encoding="utf-8") as f:
f.write(
f"{d.timestamp.isoformat()},{d.side},{d.size},{d.price:.4f},{d.strength},{d.count_buy},{d.count_sell},{event.source}\n"
)
Wire the process¶
Here we:
- Instantiate the source, indicator, signal, aggregator, and writer components.
- Connect fields with
AsyncioConnector(priceâEMAs, EMAsâsignals, signalsâaggregator). - Build event connectors so
TradeEventflows from the aggregator to the file writer. - Create a
LocalProcessto run everything in-process.
# Build components
price_loader = YahooPriceLoader(name="loader", period="10y", interval="1d")
# Three EMAs with different speeds (adjust spans as desired)
ema_fast_1 = EMA(name="ema-fast-1", span=8)
ema_fast_2 = EMA(name="ema-fast-2", span=15)
ema_medium_1 = EMA(name="ema-medium-1", span=30)
ema_medium_2 = EMA(name="ema-medium-2", span=50)
ema_slow_1 = EMA(name="ema-slow-1", span=80)
ema_slow_2 = EMA(name="ema-slow-2", span=150)
# Signals from different pairings
sig_fast = CrossoverSignal(name="sig-fast")
sig_medium = CrossoverSignal(name="sig-medium")
sig_slow = CrossoverSignal(name="sig-slow")
# Aggregator producing trade events
aggregator = TradeSignalAggregator(name="trade-aggregator")
trade_writer = TradeEventFileWriter(name="trade-writer", path="trades.csv")
components = [
price_loader,
ema_fast_1,
ema_fast_2,
ema_medium_1,
ema_medium_2,
ema_slow_1,
ema_slow_2,
sig_fast,
sig_medium,
sig_slow,
aggregator,
trade_writer,
]
# Field connectors
connectors = [
# Price to EMAs
connect("loader.price", "ema-fast-1.price"),
connect("loader.price", "ema-fast-2.price"),
connect("loader.price", "ema-medium-1.price"),
connect("loader.price", "ema-medium-2.price"),
connect("loader.price", "ema-slow-1.price"),
connect("loader.price", "ema-slow-2.price"),
# Convert the three pairs of EMAs into signals
connect("ema-fast-1.ema", "sig-fast.fast"),
connect("ema-fast-2.ema", "sig-fast.slow"),
connect("ema-medium-1.ema", "sig-medium.fast"),
connect("ema-medium-2.ema", "sig-medium.slow"),
connect("ema-slow-1.ema", "sig-slow.fast"),
connect("ema-slow-2.ema", "sig-slow.slow"),
# Signals + price + timestamp into aggregator
connect("sig-fast.signal", "trade-aggregator.s1"),
connect("sig-medium.signal", "trade-aggregator.s2"),
connect("sig-slow.signal", "trade-aggregator.s3"),
connect("loader.price", "trade-aggregator.price"),
connect("loader.timestamp", "trade-aggregator.timestamp"),
]
# Event connectors
builder = ConnectorBuilder(connector_cls=AsyncioConnector)
event_builder = EventConnectorBuilder(connector_builder=builder)
event_connectors = list(event_builder.build(components).values())
process = LocalProcess(components=components, connectors=connectors + event_connectors)
Run the process¶
Running the process iterates over the price history, updates indicators, produces signals, emits trade events, and writes them to trades.csv.
async with process:
await process.run()
Visualize trades from CSV¶
After the run, trades.csv contains one row per TradeEvent. We overlay buy/sell markers on the price series to see where the strategy acted.
df_prices = price_loader.df
df_trades = pd.read_csv("trades.csv", parse_dates=["timestamp"])
traces = [
go.Scatter(x=df_prices["timestamp"], y=df_prices["price"], mode="lines", name="Price"),
go.Scatter(
x=df_trades[df_trades["side"] == "buy"]["timestamp"],
y=df_trades[df_trades["side"] == "buy"]["price"],
mode="markers",
name="Buy",
marker=dict(
color="green",
symbol="triangle-up",
size=df_trades[df_trades["side"] == "buy"]["strength"].map(
lambda x: 18 if x == "strong" else 12
),
),
),
go.Scatter(
x=df_trades[df_trades["side"] == "sell"]["timestamp"],
y=df_trades[df_trades["side"] == "sell"]["price"],
mode="markers",
name="Sell",
marker=dict(
color="red",
symbol="triangle-down",
size=df_trades[df_trades["side"] == "sell"]["strength"].map(
lambda x: 18 if x == "strong" else 12
),
),
),
]
fig = go.Figure(data=traces)
fig
Visualize the process diagram¶
We can render a Mermaid diagram of the Plugboard process, showing components, fields, and event flows. This helps debug and document the model wiring.
# Visualise the process
from plugboard.diagram import MermaidDiagram
diagram_md = MermaidDiagram.from_process(process)
diagram_md.url
Next steps¶
Potential enhancements to this example could include:
- Adding a component to track PnL from the trades;
- Using
plugboard.tuneto choose the moving averages to optimise PnL.